肉漫屋
搜索
关闭
X
主页
肉漫屋概况
本系简介
组织架构
研究机构
管理团队
大事记
师资队伍
教职员工
两院院士
国家杰青
退休人员
人事招聘
科学研究
研究方向
科研成果
人才培养
招生信息
教务通知
本科生培养
研究生培养
国际交流
学生园地
学工队伍
党建风采
班团活动
就业信息
高分子校友会
理事会
校友动态
校友名录
毕业留影
系教育发展基金
纪念于同隐先生
课程思政
理论武装
政策文件
教学案例
成果展示
技术平台
搜索
EN
肉漫屋
主页
肉漫屋
肉漫屋公告
科研动态
肉漫屋新闻
肉漫屋公告
讲座信息
招聘信息
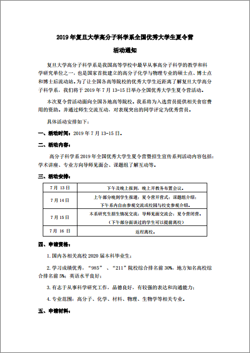
2019 年肉漫屋 全国优秀大学生夏令营 活动通知
发布时间:2019-04-25